杭州心桥画室

收藏本站
设为首页 | 收藏本站
画室关键词搜索
联系方式

联系人:张老师

电 话:15158000261

微信号:zhang135star

微信公众号:zgmyq--art

邮 箱:zgmyart@qq.com

网   址:http://www.zgmyq.com/

地 址:浙江省杭州市上城区南星街道化仙桥路53-57号二楼

浙江省杭州市上城区化仙桥路41号

乘车路线:杭州城站火车站坐62路至十亩田车站下车,地铁4号线复兴路站

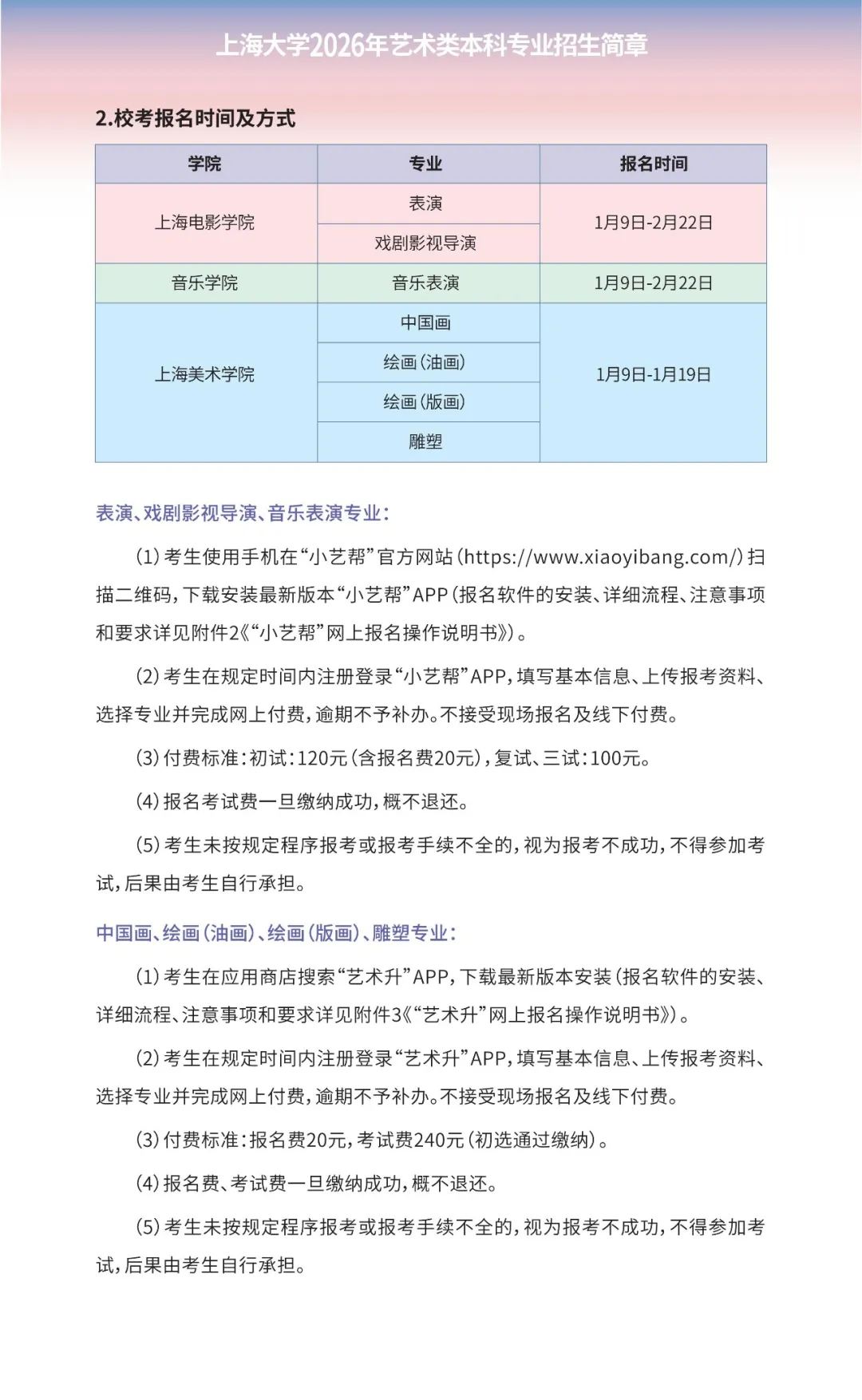
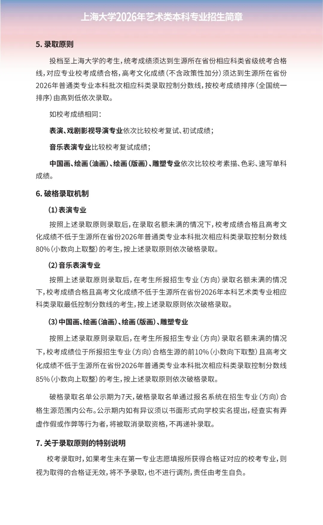
上大校考|上海大学2026年艺术类本科专业招生简章

 二维码 7
图片
图片
图片
图片
图片
图片
图片
图片
图片


如何择校

不浪费1分

同样的分数,上更好的学校!


▼▼▼

心桥
画室

#杭州市上城区美术培训#杭州市区画室#中国美院美术培训#杭州琴棋书画培训#杭州艺考画室#杭州中考高考艺考

本机构开设课程有:

#绘画(中高考艺考、素描、色彩、速写、动漫、创意)

#书法(软笔、硬笔)

#围棋、吉他

任意课程搭配美术、书法、围棋、吉他两门一起报优惠300元

 _cgi-bin_mmwebwx-bin_webwxgetmsgimg__&MsgID=6027199232158154863&skey=@crypt_de9df47a_5079d2701962e038383e0544cfb4d54f&mmweb_appid=wx_webfilehelper.jpg_cgi-bin_mmwebwx-bin_webwxgetmsgimg__&MsgID=4590659247293283579&skey=@crypt_de9df47a_5079d2701962e038383e0544cfb4d54f&mmweb_appid=wx_webfilehelper.jpg

_cgi-bin_mmwebwx-bin_webwxgetmsgimg__&MsgID=5700834425073373388&skey=@crypt_de9df47a_5924d630599823601382cb7d5dc66f27&mmweb_appid=wx_webfilehelper.jpg

021244argku_original.jpg个nal.jpg043407z5euc_original.jpg



师资力量

 张老师:中国美院美术中心基础教师,中国美院油画系优秀毕业生,杭州心桥画室负责人、教学总监……


图片陈老师:杭州师范大学美教专业毕业,专职画室少儿美术培训这块……是一位多才多艺的、难得的好老师……


图片周老师:周老师;中国美术学院油画系毕业,中国美术学院美术中心基础教师……


图片老师:杭州师范本科毕业,专职画室少儿美术培训这块……是一位多才多艺的,非常有爱心的美女老师!


图片师:杭州重点小学学校教师,杭州心桥画室专职书法老师……


图片老师:中央美院国画系毕业,心桥画室国画教师……


图片老师:沈阳音乐学院毕业,心桥艺术专业吉他教师……


图片老师:棋院专职高段位围棋老师,心桥艺术围棋教师……


我们的地址

杭州市上城区南星街道化仙桥路53-57号二楼

上城区南星街道化仙桥路41号及二楼

【62路公交车十亩田车站站口】

▼▼▼

点击进入杭州专业中高考美术培训公众号


图片


图片图片



扫码关注我们

张老师   15158000261(微信同号)

陈老师   13600511624(微信同号)

网站:http://www.zgmyq.com

QQ:123332278   149085909

微信:zhang135star

微信公众号:zgmyq--art


文章分类: 考试相关学校简介
登录
登录
我的资料
留言
回到顶部