杭州心桥画室

收藏本站
设为首页 | 收藏本站
画室关键词搜索
联系方式

联系人:张老师

电 话:15158000261

微信号:zhang135star

微信公众号:zgmyq--art

邮 箱:zgmyart@qq.com

网   址:http://www.zgmyq.com/

地 址:浙江省杭州市上城区南星街道化仙桥路53-57号二楼

浙江省杭州市上城区化仙桥路41号

乘车路线:杭州城站火车站坐62路至十亩田车站下车,地铁4号线复兴路站

2026届美术校考院校(联考&校考)本科招生专业汇总

 二维码 179

截至目前,已有16所高校公布了 2026 年美术类校考专业安排。它们是央美,国美,川美,中传,北电,中戏,上戏,天美,湖美,西美,鲁美,央民,北印,景陶,上美,浙传。

而清美、广美、北服、上音,暂未公布。

相比去年,今年有哪些变化呢?

首先北京电影学院 、上海戏剧学院、中央民族大学、北京印刷学院、景德镇陶瓷大学、上海大学、浙江传媒学院:无变化,维持去年的校考安排。

中央美术学院:人文学院的美术学专业取消校考,其他无变化。

中国美术学院:无变化,依然是中国画/美术学类/设计学类/戏剧与影视学类四大类维持校考。

四川美术学院: 中国画/影视摄影与制作/公共艺术3个专业取消校考,改为承认各省统考。

中国传媒大学:摄影/新媒体艺术/视觉传达设计/动画(游戏艺术方向)/漫画专业取消校考,更多是专业间的合并,至于招生人数,目前尚未公布。

天津美术学院:中国画、绘画、雕塑、实验艺术4个专业组织校考。文物保护与修复、跨媒体艺术、科技艺术等13个专业取消校考。

湖北美术学院:中国画专业取消校考;绘画/动画/雕塑维持校考。新增“智能交互设计”,按照普通类录取。

西安美术学院:无变化,中国画/绘画(油画、版画、水彩、综绘)/雕塑维持校考。

鲁迅美术学院:中国画/动画/服装与服饰设计/数字媒体艺术(中外)4个专业取消校考,承认各省统考。

另外,北京服装学院:新增“珠宝首饰设计与工艺”(2026首年招生,承认统考);“绘画(学校美育)”纳入绘画专业统一招生(承认统考)。

图片

中国美术学院

为贯彻落实《教育部关于进一步加强和改进普通高等学校艺术类专业考试招生工作的指导意见》(教学〔2021〕3号)精神,根据教育部特殊类型招生工作要求,现将我校招生专业(类)与省统考科类对应要求予以公布。

图片

中央美术学院

图片

四川美术学院

各位考生:

2026年学校本科招生专业、招考类别及省统考科类对应要求公告如下,报考我校相应艺术类专业须按以下省级统考科类对应要求参加相应科类省级统考。

图片

四川美术学院招生处官网:https://www.scfai.edu.cn/zsb

四川美术学院招生处官方微信公众号:川美招生

联系电话:023-65921056(工作日:09:00-12:00,14:30-17:30)

邮箱:zs@scfai.edu.cn

天津美术学院

按照教育部特殊类型招生工作要求,现将我校2026年本科招生校考专业对应的省统考科类公告如下:

图片

湖北美术学院

图片

鲁迅美术学院

按教育部相关要求,报考我校艺术类专业的考生须按我校各专业与省级统考科类对应要求参加相应省级统考,我校2026年各专业招考类别和省级统考科类对应要求如下:

图片

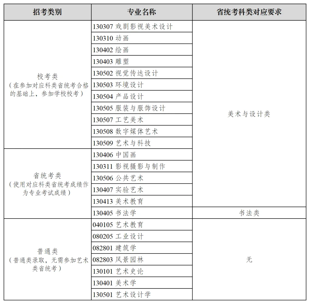
西安美术学院

按教育部艺术类专业招生工作要求,报考我校2026年校考类专业的考生须按我校校考类专业与省级统考科类对应要求参加相应省级统考,具体要求如下:

图片

我校最新的招考信息将在招生信息网发布,请考生及时关注。

景德镇陶瓷大学

根据上级文件精神,报考我校艺术类专业的考生须按我校各专业与省级统考科类对应要求参加相应省级统考,各专业对应的省级统考科类要求如下:

图片

北京印刷学院

根据教育部相关文件规定,我校确定了艺术类专业与各省统考科类的对应关系。2026年,我校艺术类招生专业对应省统考科类为美术与设计学类(对应关系见下表),考生相应科类省级统考合格方能报考我校。

图片

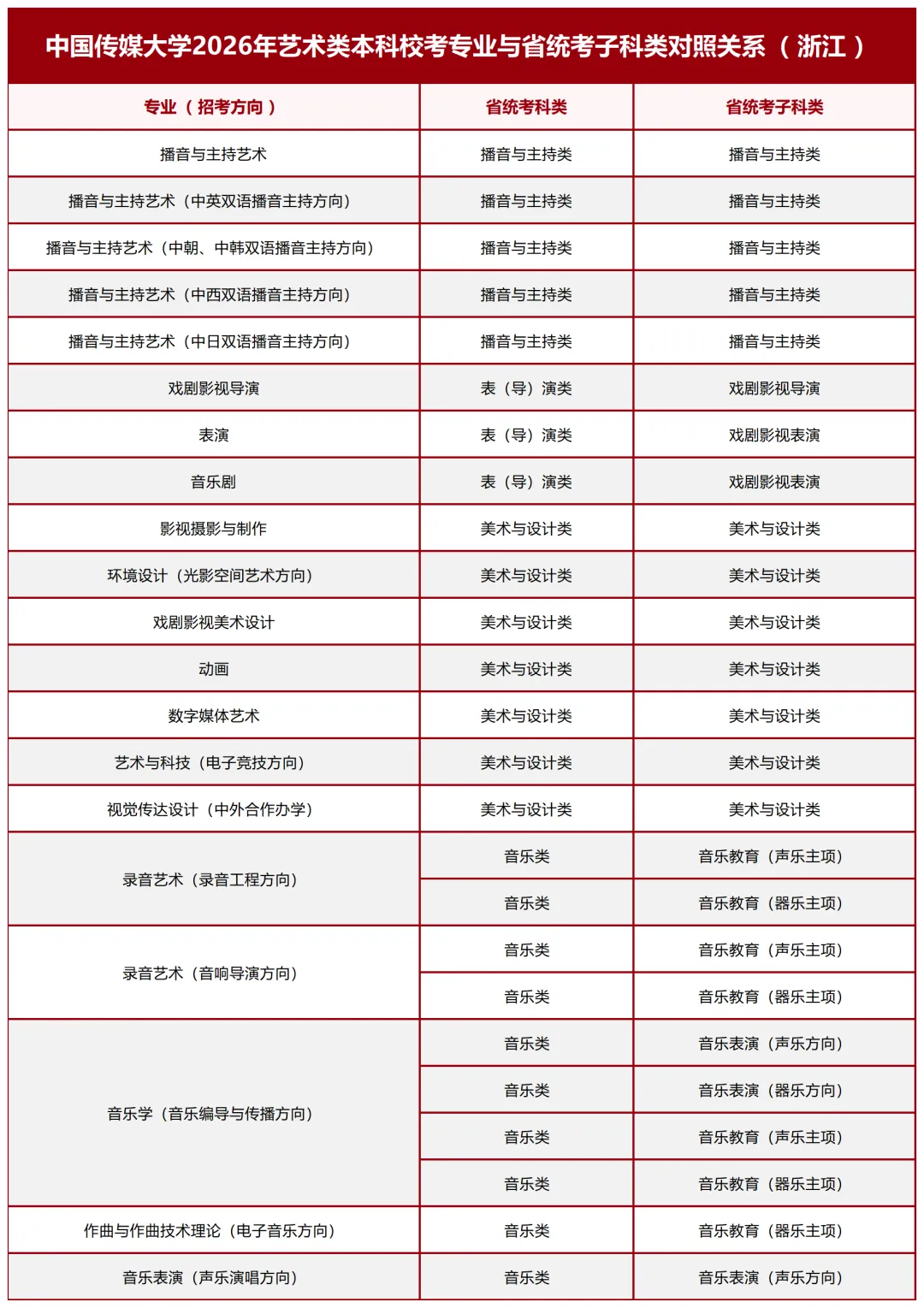
中国传媒大学

根据教育部相关文件规定,经各省级招生考试机构审核通过,现发布我校2026年艺术类本科校考专业与省统考子科类对照关系。

特别提示:

1. 考生报考我校艺术类本科校考专业(含招考方向),须参加相应类别的省级艺术类统考。取得相应类别的省级艺术类统考子科类合格成绩后,才有资格取得校考合格证。若同一省份同一专业(含招考方向)对应多个子科类,考生须至少参加其中一个子科类的省级艺术类统考并合格。

2. 录取时,考生所报专业(含招考方向)的相应类别省级艺术类统考成绩须达到生源所在省(区、市)相应类别的本科合格线。

3. 我校艺术类本科校考专业(含招考方向)面向全国各省(区、市)、港澳台地区及华侨招生,不编制分省招生计划。所有专业文理兼招,不限制选考科目。具体招生计划及考试录取办法详见我校后续发布的2026年艺术类本科校考专业招生简章。

4. 2026年,我校将增设游戏艺术设计专业,使用省统考成绩、设置分省招生计划进行招生录取。具体分省招生计划及录取办法以各省招生考试机构当年公布为准。

图片

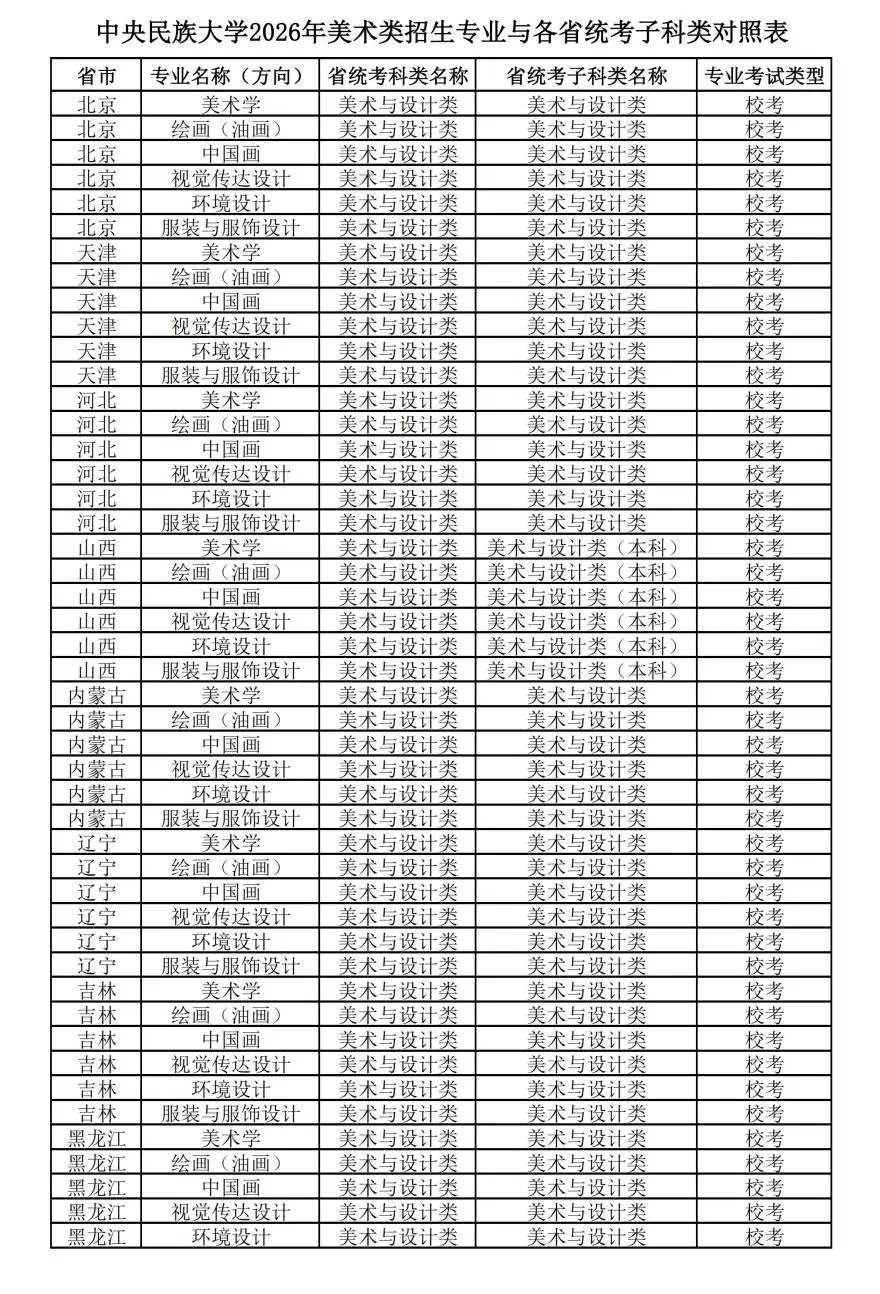
中央民族大学

各位考生:

根据教育部相关文件规定,经各省级招生主管部门审核通过,现发布我校2026年艺术类本科招生校考专业与各省统考子科类对照关系,请有意报考我校的考生仔细阅读。若因参加省统考子科类不对应或统考成绩不合格,造成校考合格成绩无法上报给各省级招办备案或无法录取到相关专业的责任,由考生自行承担。

图片
图片
图片
图片

中央戏剧学院

图片

北京电影学院

图片
图片

上海大学

根据教育部相关文件规定,经各省级招生考试机构审核通过,现公布我校2026年艺术类本科(校考)专业与各省统考子科类对照表(见附件),请考生遵照执行。

说明:

1. 考生须参加报考专业对应子科类的省级艺术类统考且统考成绩合格,方可参加该专业的校考。如该省份划分本科、专科统考合格线的,则须达到本科合格线。

2. 我校艺术类招生专业、计划及录取原则以后续发布的2026年艺术类本科专业招生简章为准。

图片
图片
图片
图片
图片
图片
图片

上海戏剧学院

说明:

  1. 此表涉及的各校考专业(招考方向)与各省级统考子科类的对应关系,已由学校上报且经各省级招生考试机构审核通过,请考生遵照执行。

  2. 表中若显示一个招生专业(招考方向)对应多个省级统考子科类,考生可任选其中一个统考子科类参加考试。

图片
图片
图片
图片
图片
图片
图片

浙江传媒学院

按照教育部相关文件规定,经各省级招生考试机构审核通过,现将我校2026年艺术类校考专业与省级统考子科类对照关系公布如下。

说明:

1.考生报考我校艺术类校考专业(含招考方向),须参加报考专业(含招考方向)对应子科类的省级艺术类统考且统考成绩合格。

2.若因考生对应子科类的省级统考成绩不合格,造成后期我校校考成绩无效等责任,由考生自行承担!

图片

信息持续更新中……


如何择校

不浪费1分

同样的分数,上更好的学校!


▼▼▼

心桥
画室

#杭州市上城区美术培训#杭州市区画室#中国美院美术培训#杭州琴棋书画培训#杭州艺考画室#杭州中考高考艺考

本机构开设课程有:

#绘画(中高考艺考、素描、色彩、速写、动漫、创意)

#书法(软笔、硬笔)

#围棋、吉他

任意课程搭配美术、书法、围棋、吉他两门一起报优惠300元

 _cgi-bin_mmwebwx-bin_webwxgetmsgimg__&MsgID=6027199232158154863&skey=@crypt_de9df47a_5079d2701962e038383e0544cfb4d54f&mmweb_appid=wx_webfilehelper.jpg_cgi-bin_mmwebwx-bin_webwxgetmsgimg__&MsgID=4590659247293283579&skey=@crypt_de9df47a_5079d2701962e038383e0544cfb4d54f&mmweb_appid=wx_webfilehelper.jpg

_cgi-bin_mmwebwx-bin_webwxgetmsgimg__&MsgID=5700834425073373388&skey=@crypt_de9df47a_5924d630599823601382cb7d5dc66f27&mmweb_appid=wx_webfilehelper.jpg

021244argku_original.jpg个nal.jpg043407z5euc_original.jpg



师资力量

 张老师:中国美院美术中心基础教师,中国美院油画系优秀毕业生,杭州心桥画室负责人、教学总监……


图片陈老师:杭州师范大学美教专业毕业,专职画室少儿美术培训这块……是一位多才多艺的、难得的好老师……


图片周老师:周老师;中国美术学院油画系毕业,中国美术学院美术中心基础教师……


图片老师:杭州师范本科毕业,专职画室少儿美术培训这块……是一位多才多艺的,非常有爱心的美女老师!


图片师:杭州重点小学学校教师,杭州心桥画室专职书法老师……


图片老师:中央美院国画系毕业,心桥画室国画教师……


图片老师:沈阳音乐学院毕业,心桥艺术专业吉他教师……


图片老师:棋院专职高段位围棋老师,心桥艺术围棋教师……


我们的地址

杭州市上城区南星街道化仙桥路53-57号二楼

上城区南星街道化仙桥路41号及二楼

【62路公交车十亩田车站站口】

▼▼▼

点击进入杭州专业中高考美术培训公众号


图片


图片图片



扫码关注我们

张老师   15158000261(微信同号)

陈老师   13600511624(微信同号)

网站:http://www.zgmyq.com

QQ:123332278   149085909

微信:zhang135star

微信公众号:zgmyq--art

文章分类: 考试相关
登录
登录
我的资料
留言
回到顶部